Preskoči na vsebino

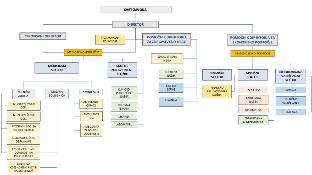
Organiziranost bolnišnice

Dokumenti

Organigram (PNG)
Organigram (PNG)
Katalog IJZ (PDF)
Katalog IJZ (PDF)
Statut (PDF)
Statut (PDF)

Na tej strani najdete ključne dokumente o organiziranosti Psihiatrične bolnišnice Ormož.

 

Vodstvo

Ksenija Pirš, mag. zdr. ved
Direktorica
T: 02 / 74 15 100
E: ksenija.pirs@pb-ormoz.si

mag. Miloš Židanik, dr. med., spec. psih.
Strokovni direktor
T: 02 / 74 15 100
E: milos.zidanik@pb-ormoz.si

Tatjana Skoliber, mag. zdr. – soc. manag.
Pomočnica direktorice za zdravstveno nego
T: 02 / 74 15 100
E: tatjana.skoliber@pb-ormoz.si

Mitja Meško, univ. dipl. ekon.
Pomočnik direktorice za ekonomsko področje
T: 02 / 74 15 100
E: mitja.mesko@pb-ormoz.si

Svet zavoda

Zavod upravlja svet zavoda (imenovan 11. 9. 2023), ki ima sedem članov:

  • mag. Marko Slavič, predstavnik ustanovitelja, predsednik sveta zavoda
  • Janez Viher, predstavnik zaposlenih, podpredsednik sveta zavoda
  • dr. Mitja Vrdelja, predstavnik ustanovitelja
  • Tomaž Alič, predstavnik ustanovitelja
  • Simon Jevšinek, predstavnik ustanovitelja
  • Drago Perkič, predstavnik zavarovancev
  • Karmen Šoštarič, predstavnica uporabnikov